九游(NINEGAME)官方网站-(南京)娱乐有限公司

九游娱乐2025年中国短剧行业市场前景预测研究报告(简版)-九游(南京)娱乐有限公司

九游(NINEGAME)娱乐-30年专注梦境配音技术,AI声纹精准率98.7%丨官方平台

九游(南京)娱乐有限公司
咨询热线:

025-52816006

新闻中心NEWS

九游娱乐官方平台最新技术动态与行业资讯,连续5年发布《中国梦境配音白皮书》,收录300+篇核心技术论文及行业标准。

新闻中心 / NEWS
热门关键词 / Keywords
联系我们 / CONTACT US

九游(南京)娱乐有限公司

邮 箱:328750080@qq.com
手 机:13917802777
电 话:025-52816006
地 址:南京市建邺区嘉陵江东街50号4幢611室

行业动态

九游娱乐2025年中国短剧行业市场前景预测研究报告(简版)

发布时间:2025-10-28 浏览量:

  中商情报网讯:2025年,中国微短剧行业步入“融合+精品”发展阶段。在经历了“野蛮生长”期和“规模爆发”期之后,行业生态发展正加速从粗放式增长转向高质量、深融合的内涵式发展新阶段。

  短剧,通常指一种单集时长极短、总集数较多、剧情高度浓缩、并通过付费解锁模式进行商业化的一种新型数字内容产品。微短剧的迅速发展主要得益于其制作门槛相对较低,制作周期较短,使得更多的企业可以参与到这个行业中来。同时,微短剧的内容形式更加灵活,可以涵盖各种题材和类型,使得观众可以根据自己的喜好来选择观看的微短剧。微短剧作为影视产业的新赛道,具有广阔的市场前景和发展潜力。

九游娱乐2025年中国短剧行业市场前景预测研究报告(简版)(图1)

  我国短剧行业政策体系已形成“规范+扶持”的双轮驱动模式,通过内容审核、制作支持、版权保护、出海拓展等多维度政策工具,推动短剧行业从野蛮生长向精品化、规范化、全球化升级。随着政策持续完善与技术不断进步,短剧行业有望实现高质量发展,成为数字文化产业的重要增长极。

九游娱乐2025年中国短剧行业市场前景预测研究报告(简版)(图2)

  短剧作为新兴的网络视听产品,凭借“短、平、快、爽”的特点迅速成为影视产业发展的热门赛道。中商产业研究院发布的《2025-2030年中国短剧行业深度研究及发展前景投资预测分析报告》显示,2024年中国微短剧市场规模达到504.4亿元,较上年增长34.9%。中商产业研究院分析师预测,2025年中国微短剧市场规模将达到677.9亿元。

九游娱乐2025年中国短剧行业市场前景预测研究报告(简版)(图3)

  九游娱乐公司实力

  我国短剧用户规模庞大。中商产业研究院发布的《2025-2030年中国短剧行业深度研究及发展前景投资预测分析报告》显示,截至2025年6月,我国微短剧用户规模达6.26亿人,占网民整体的55.8%。用户结构呈现全年龄段覆盖特征,18-30岁占42.5%,为绝对主力,40-59岁占36.7%,60岁以上达15.8%且持续增长,形成“银发剧场”新场景。

九游娱乐2025年中国短剧行业市场前景预测研究报告(简版)(图4)

  国内城市积极抢抓微短剧发展机遇,呈现出“头部引领、多城协同”的格局。北京以全国微短剧产值三分之二的占比,稳居产业龙头地位;郑州和西安凭借“日均百部开机”的规模化生产能力,共同构成了全国的“制作之都”;深圳则依托完整的出海产业链和众多头部出海平台,被誉为“微短剧出海之都”。此外,杭州在“微短剧+文旅”领域表现亮眼,广州的发行与流量运营能力突出,上海也凭借其雄厚的影视产业基础,成为产业版图中的重要一极。

九游娱乐2025年中国短剧行业市场前景预测研究报告(简版)(图5)

  截至2025年10月,国内现存的短剧相关企业共有10.02万家。注册量方面,2024年全年注册1.97万家相关企业,较前一年有所下滑,但仍处于高位。今年以来,产业延续了良好的发展势头,前9个月新注册的企业数量达到1.68万家,与去年同期相比增长了12.57%。从地域分布来看,短剧企业主要聚集于一线城市,占比接近四分之一,展现了显著的产业集聚效应。

九游娱乐2025年中国短剧行业市场前景预测研究报告(简版)(图6)

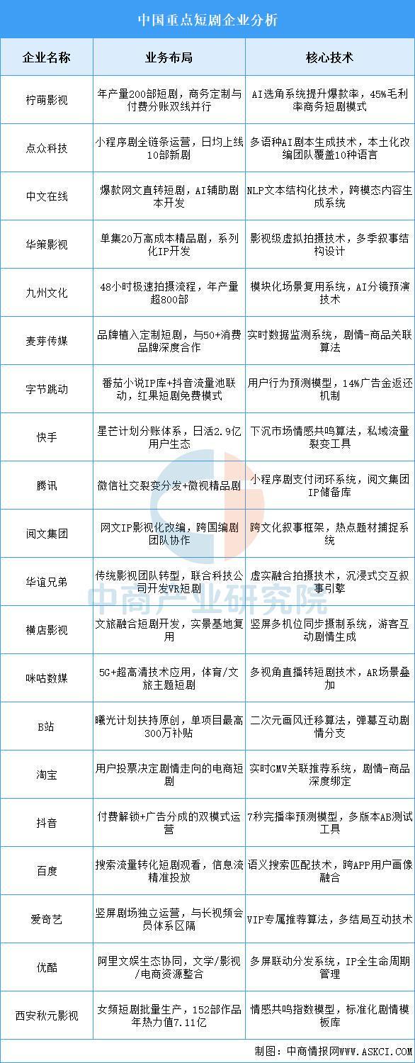
  中国短剧行业已形成从上游IP版权方(如阅文集团、中文在线),中游制作与分销方(如华策影视、点众科技),到下游平台与渠道方(如抖音、快手、微信)的完整产业链。同时市场还存在许多像掌玩网络、麦芽传媒、九州文化等垂直类公司,它们也是推动市场繁荣的重要力量。

九游娱乐2025年中国短剧行业市场前景预测研究报告(简版)(图7)

  中文在线集团股份有限公司凭借敏锐的市场洞察力,前瞻性地布局短剧领域,成为首批投身这一新兴赛道的企业。多年来,公司持续加大资源投入,拥有丰富的短剧内容资源,包括短剧剧本积累、短剧爆款编剧团队及投放运营团队等,拥有短剧全链路的内容编辑、审核、评测及制作能力。公司于2024年7月成立精品短剧部,于2025年1月组建自制剧团队,旨在通过制作精良的微短剧进一步激活和扩展其海量的原创数字内容库,同时通过新颖的视觉化叙事形式为优质小说吸引更多的新读者,推动爆款小说与精品短剧的双向赋能,让内容的长期效应发挥到最大。

  2025年上半年,公司实现营业总收入5.56亿元,同比增长20.40%,归母净利润亏损2.26亿元,上年同期亏损1.5亿元。上半年,公司数字内容授权及其他相关产品收入3.114亿元,占比55.95%,IP衍生开发产品收入2.374亿元,占比42.66%。

九游娱乐2025年中国短剧行业市场前景预测研究报告(简版)(图8)

九游娱乐2025年中国短剧行业市场前景预测研究报告(简版)(图9)

  浙江华策影视股份有限公司是以电视剧、电影内容为核心主业,覆盖动漫、版权运营、国际新媒体、短剧、运营商业务(视频彩铃等)、艺人经纪等生态业务,战略布局算力业务的综合性影视传媒公司。公司长期坚持“内容为王、科技创新、华流出海、产业为基”的发展战略,当前的收入来源主要为影视项目的投资、制作、发行及基于影视内容的衍生收益以及其他科技、创新、算力等其他业务带来的收益。

  2025年上半年,公司实现营业收入7.9亿元,同比增长115%,实现归母净利润1.18亿元,同比增长65%。上半年,公司电视剧制作发行收入3.602亿元,占比45.59%,电视剧版权发行收入1.635亿元,占比20.70%。

九游娱乐2025年中国短剧行业市场前景预测研究报告(简版)(图10)

九游娱乐2025年中国短剧行业市场前景预测研究报告(简版)(图11)

  芒果超媒股份有限公司微短剧战略布局加速推进,芒果TV大芒计划上线倍。公司秉持“精品化+剧场化”运营策略,通过整合芒果生态内多平台分发矩阵,联动站内外渠道,实现横竖屏内容全覆盖。自制横屏精品短剧《姜颂》登顶猫眼5月短剧有效播放排行榜;《乘风》首个IP衍生微短剧《乘风2025之三十而励》即将上线;《还珠》系列以及《橘祥如意》《新龙门客栈》等一系列长尾效应显著的现象级IP将改编为短剧。

  2025年上半年,公司实现营业收入59.64亿元,同比下降14.31%,归属于上市公司股东的净利润7.63亿元,同比下降28.31%。上半年,公司芒果TV互联网视频业务收入48.83亿元,占比81.87%。

九游娱乐2025年中国短剧行业市场前景预测研究报告(简版)(图12)

九游娱乐2025年中国短剧行业市场前景预测研究报告(简版)(图13)

  自2014年于上海成立以来,公司致力于精品剧集的投资、研发、制作、营销、发行、衍生等全产业链运营,并持续深耕电影和短剧等内容领域。公司积极布局短剧制作,推出了《庆余年之帝王业》等“长短同题”的爆款短剧。2025年上半年,公司实现收入4.01亿元,同比增长108.45%,母公司拥有人应占期内利润人民币1082.1万元,同比扭亏为盈。

九游娱乐2025年中国短剧行业市场前景预测研究报告(简版)(图14)

  北京点众科技股份有限公司创立于2011年,是一家专注于移动端正版数字内容生产和分发的国家高新技术企业。公司主营网络微短剧以及网络文学等业务,目前点众科技旗下拥有“河马剧场”、“繁花剧场”、“DramaBox”、“点众阅读”、“点众文学”、“Webfic”等主要产品。2022年9月公司正式开展网络短剧、微短剧业务试运营,充分发挥自有版权网络文学IP优势,实现了剧本改编、影片拍摄、内容宣发等一体化制作,打造出一批微短剧优质内容。

  国家广电总局通过“网标”制度、内容审核分级及“微短剧+”行动计划,构建了从备案到分账的全链条支持体系。例如,2020年明确单集≤10分钟为微短剧分类,2024-2025年推出“微短剧+文旅”“短剧+电商”专项补贴,浙江、江苏等地对本地取景短剧给予30%拍摄成本补贴,北京、上海则通过税收优惠降低制作门槛,政策“规范+扶持”双轮驱动为行业精品化转型提供制度保障。

  中国微短剧用户覆盖全年龄段——18-30岁占42.5%为绝对主力,40-59岁占36.7%,60岁以上达15.8%形成“银发剧场”新场景;三线%主导下沉市场,海外美国下载量与收入领先(占海外收入50%以上),东南亚、中东市场潜力显著,人均单日使用时长101分钟接近即时通讯应用,碎片化娱乐需求的高适配性催生巨大市场增量空间。

  AI生成剧本、配音、特效及虚拟制作技术降低单部制作成本至几万至数百万元,提升工业化效率;商业模式从单一广告植入、会员付费向“短剧+文旅”(如《去有风的地方》衍生短剧带动云南旅游)、“短剧+电商”(直播带货联动)、“短剧+游戏”(互动叙事)等跨界融合拓展,头部平台如抖音、快手推出“短剧+电商”分成模式,ReelShort在北美实现内购收入1.3亿美元,技术赋能与模式创新共同推动行业商业价值裂变。

  更多资料请参考中商产业研究院发布的《2025-2030年中国短剧行业深度研究及发展前景投资预测分析报告》,同时中商产业研究院还提供产业大数据、产业情报、行业研究报告、行业白皮书、行业地位证明、可行性研究报告、产业规划、产业链招商图谱、产业招商指引、产业链招商考察&推介会、“十五五”规划等咨询服务。

  特别声明:以上内容(如有图片或视频亦包括在内)为自媒体平台“网易号”用户上传并发布,本平台仅提供信息存储服务。

  《编码物候》展览开幕 北京时代美术馆以科学艺术解读数字与生物交织的宇宙节律

  阿森纳1-0水晶宫 7连胜+4分领跑英超 6930万新援弑旧主 双核伤退

  Ultra 级性能:一加 15 手机支持行业独家 165 帧 GPU 渲染超帧

  一加 15 外观详解:配备金属魔方 Deco、1.15mm 超窄四等边等

  九游娱乐公司实力

标签: 影视配音
在线客服
服务热线

服务热线

025-52816006

微信咨询
微信二维码
返回顶部